Dự án Xend Finance là gì?
Xend Finance (XEND) là một giao thức của Liên minh tín dụng (Credit Union) phi tập trung được xây dựng để tối ưu hóa, cải thiện và gia tăng giá trị cho các hoạt động cốt lõi của liên minh tín dụng trên toàn cầu.
Credit Union (Liên minh tín dụng) được định nghĩa bởi Xend Finance là một nhóm người tiết kiệm, vay, cho vay và đầu tư. Còn ở Việt Nam mình thì có thể hiểu là chơi hụi, gom tiền của mọi người và người bốc hụi một lần. Sau đó góp tiền hàng ngày hoặc hằng tháng đến khi mọi người đều được lấy. Trong phần tiếp theo Coin68 sẽ chia sẽ sâu hơn về hoạt động này trong phần Ensusu ở Châu Phi.
Xend Finance phi tập trung hóa các hoạt động tiết kiệm, cho vay, đi vay và đầu tư của các liên minh tín dụng cũng như cung cấp lợi tức đa cấp cho các thành viên của các liên minh này. Xend Finance (XF) là giao thức đầu tiên nhắm mục tiêu thị trường toàn cầu của liên minh tín dụng hơn 2,2 nghìn tỷ đô la này.
Đặc biệt Xend Finance là dự án được hỗ trợ bởi Binance và Google. Xend Finance phát triển ứng dụng DeFi cho phép người dùng gửi tiết kiệm, staking và nhận được lãi suất kép thông qua các giao thức của nền tảng.
Các chức năng của Xend Finance
Truy cập bản testnet tại đây:
- Personal Savings
- Esusu
- Cooperative Savings

Personal Savings
Là tính năng Tiết kiệm Cá nhân trên Xend Finance cho phép bạn gửi bất kỳ số tiền BUSD nào từ số dư ví của bạn và sau một thời gian, số tiền bạn gửi sẽ nhận được lãi suất và sau đó bạn có thể rút số tiền thu được. Số tiền có thể rút của bạn là số dư cổ phiếu của bạn.
Để gửi tiền tiết kiệm cá nhân của bạn, hãy chọn thẻ cá nhân từ ứng dụng Xend Finance.
Nhấp vào thẻ thả xuống có biểu tượng BUSD, từ menu thả xuống, chọn phần trăm số dư ví cá nhân mà bạn muốn tiết kiệm, ứng dụng sẽ tính toán số tiền và điền vào số tiền (bạn cũng có thể nhập số tiền bạn muốn tiết kiệm bằng cách nhập số tiền).
Nhấp vào SAVE, nhấp vào Confirm trên ví MetaMask, để đầu tiên cho phép giao dịch và thứ hai để thực hiện lưu.
Nếu khoản tiền gửi thành công, một thông báo sẽ xuất hiện từ trên cùng chính giữa màn hình của bạn “Gửi tiền thành công”.
Esusu – Hoạt động tiết kiệm liên hợp tín dụng Credit Union:
Esusu mô tả các hình thức hợp tác truyền thống trong các xã hội châu Phi, theo đó các nhóm cá nhân đóng góp vào các hiệp hội tiết kiệm và tín dụng phi chính thức vì lợi ích chung của họ. Đây là một bộ phận rất quan trọng và không thể thiếu của các hợp tác xã và liên hiệp tín dụng ở Châu Phi và các khu vực khác trên thế giới. Hãy xem xét một công đoàn hoặc một nhóm gồm 12 thành viên làm việc trong cùng một tổ chức. Để bắt đầu một Esusu, tất cả họ quyết định đóng góp 30% tiền lương hàng tháng của họ cho một thành viên (người thụ hưởng) mỗi tháng. Một thành viên khác (người thụ hưởng) nhận được tổng số tiền đóng góp vào tháng tiếp theo cho đến khi tất cả các thành viên được thanh toán trong 12 tháng và chu kỳ của họ có thể bắt đầu lại. Những người thụ hưởng này có thể sử dụng quỹ cho các dự án hoặc nhu cầu cá nhân.
Các thành viên của Liên minh Tín dụng hoặc Hợp tác xã đã thực hành hình thức đóng góp này trong hơn một thế kỷ qua trong các nhóm nhỏ thành viên thuộc cùng một tổ chức. Các nhóm này thường nhỏ để ngăn chặn gian lận và ngăn chặn các thành viên vỡ nợ. Các ngân hàng cũng đã cố gắng thực hiện phương thức đóng góp truyền thống này bằng cách đặt lệnh ghi nợ vào tài khoản của các thành viên nhận lương thường xuyên để đảm bảo đóng góp liên tục.
Các vấn đề mà Esusu truyền thống và Esusu ngân hàng kích hoạt phải đối mặt
với việc kiếm lãi suất trên khoản tiết kiệm:
- Thành viên Esusu thường có tối đa 12 người để đảm bảo chu kỳ cả năm và để giảm số lượng người vỡ nợ.
- Nhìn chung, đóng góp từ các nhóm Esusu là khá nhỏ vì số lượng thành viên ít.
- Esusu hỗ trợ ngân hàng phải làm việc với các thành viên có mức lương thường xuyên và các thành viên phải có tài khoản ngân hàng của họ với cùng một ngân hàng hoặc ví điện thoại di động.
- Các khoản đóng góp truyền thống của Esusu có nguy cơ mất giá tiền tệ với các quốc gia nơi đồng tiền không ổn định.
Giải pháp của Esusu 2.0

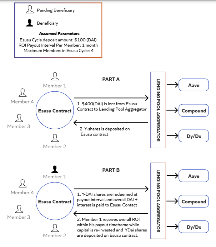
Mô hình mô phỏng hình thức tiết kiệm theo nhóm 4 thành viên, với thông số giả định 100$ token DAI được gủi vào. Tỷ suất lợi nhuận (ROI) sẽ được thanh toán trên mỗi thành viên hàng tháng. Số lượng tham gia tối đa 4 người.
Part A: Esusu là một hợp đồng thông minh gửi tiền của nhóm đến nền tảng cho vay như AAVE, Compound, Dy/DX.
Part B: Tổng lợi nhuận sẽ được trả cho một thành viên trong khung thời gian nhất định và toàn bộ vốn tiếp tục sử dụng để tái đầu tư gửi vào hợp đồng thông minh Esuse.
Cơ chế sau đó Part C, D sẽ thanh toán lợi nhuận cho từng thành viên còn lại đến mỗi kỳ cho đến khi kết thúc hợp đồng. Và cuối cùng số yDAI sẽ được đổi thành DAI. Mỗi người đều nhận được phần thưởng với số DAI ban đầu góp + lãi suất từ nền tảng.
Cooperative Saving là hình thức tiết kiệm hợp tác với Cơ chế lãi suất đa cấp của Xend Finance
Tiết kiệm hợp tác là các nhóm được sở hữu và điều hành bởi và cho các thành viên / người đóng góp của họ, sử dụng các quỹ chung vì lợi ích và lợi ích của thành viên đó. Trên Xend Finance, bạn có thể tham gia vào chu kỳ tiết kiệm hợp tác bằng cách gửi số tiền này cho một hoặc nhiều cổ phần. Trong tiết kiệm hợp tác, một cổ phần có thể trị giá 10 đô la, vì vậy, để đóng góp trong chu kỳ hợp tác cụ thể đó, bạn có thể nhận được một cổ phần với giá 10 đô la, hai cổ phần với giá 20 đô la, v.v. Điều này khác với chu kỳ Esusu ở đó mỗi thành viên / người đóng góp trong chu kỳ phải gửi một khoản tiền gửi cố định.
Road Map
? “XEND Finance đang xây dựng Liên minh tín dụng phi tập trung đầu tiên của Châu Phi và nhằm phục vụ các thị trường chưa được phục vụ tài chính và nơi mà các tổ chức tài chính chưa vươn tới.”
? “Binance Smart Chain cung cấp một hệ sinh thái DeFi mạnh mẽ và một giải pháp thay thế đáng tin cậy cho Ethereum. “
“BSC có một trong những thời gian giao dịch blockchain nhanh nhất và cấu trúc phí thấp nhất.
??♀️BSC cung cấp khả năng tương tác toàn diện, thông lượng nhanh, bảo mật cao và quản trị theo chuỗi .. Nó có khả năng mở rộng cao và dễ dàng di chuyển ”
? “Bệ khởi động được thiết kế đặc biệt để thúc đẩy các công ty khởi nghiệp địa phương ở các khu vực không được phục vụ khi họ cố gắng mở rộng quy mô và phục vụ cho các thị trường bị các ông lớn bỏ qua từ lâu. “
“Chương trình tăng tốc bao gồm các cuộc tìm hiểu sâu và hội thảo tập trung vào thiết kế sản phẩm, thu hút khách hàng và phát triển năng lực lãnh đạo cho những người sáng lập, đào tạo chuyên ngành, cơ hội truyền thông và quyền truy cập vào mạng lưới kỹ sư và chuyên gia của Google.”
Token XEND là gì?
Xend Finance là native token đối với nền tảng. Vài trò của Xend Token như sau:
Vai trò quản trị: Là token quản trị bởi Tổ chức tự trị phi tập trung (DAO) được điều hành bởi các chủ sở hữu token XEND, thông qua sử dụng ba hợp đồng thông minh khác nhau:
- Hợp đồng thông minh Xend Token, Hợp đồng thông minh Governor và Hợp đồng thông minh khóa thời gian.
- Các hợp đồng thông minh này sẽ cho phép cộng đồng Xend Finance đề xuất các tính năng, bỏ phiếu và thực hiện các đề xuất đã được phê duyệt.
Token Xend token là phần thưởng cho người gửi tiết kiệm, và nhận được phí thông qua các hoạt động thanh toán trên Xend Finance.
Một số thông tin cơ bản về XEND Coin
- Tên Token: XEND FINANCE
- Sticker: XEND
- Blockchain: Ethreum, Binance Smart Chain
- Token Standard: ERC20, BEP-20
- Địa chỉ Contract: đang cập nhật
- Cung lưu thông: đang cập nhật
- Tổng cung: đang cập nhật
Phân bổ token XEND

- Seed Round: 10%
- Pre – Seed Roud: 9%
- Đội ngũ: 14%
- Quỹ sáng lập: 18.18%
- Staking: 14%
- Các nhà phát triển và Cộng đồng: 3.38%
- Hệ sinh thái: 10%
- Strategic: 11.11%
Cách kiếm và sở hữu XEND
Dự án trong thời gian tới sẽ ra mắt list trên Ethereum. Bạn hãy theo dõi và follow các channel để nhận thưởng từ dự án: https://medium.com/xendfinance
Ví lưu trữ token XEND
Sắp tới sẽ phát hành token ERC20, hoặc BEP-20 bạn có thể lưu trữ các ví tiêu chuẩn hiện nay.
Tương lai của Xend Finance, có nên đầu tư XEND không?
Xend Finance (XEND) là một nền tảng DeFi cung cấp giải pháp tài chính xuyên biên giới cho hoạt động Credit Union trên khắp thế giới một cách đáng tin cậy trên nền tảng Blockchain. Là một giao thức Layer 2, Binace Smart chain sẽ giải quyết vấn đề mở rộng khối và chi phí giao dịch để mở rộng tại thị trường Châu Phi những nơi mà hệ thống tín dụng truyền thống chưa thể tiếp cận. Mọi thông tin trong bài viết đều là những thông tin do Coin68 tổng hợp nghiên cứu và không được cấu thành lời khuyên đầu tư. Coin68 không chịu trách nhiệm với bất kỳ rủi ro trực tiếp và gián tiếp nào. Chúc các bạn thành công!